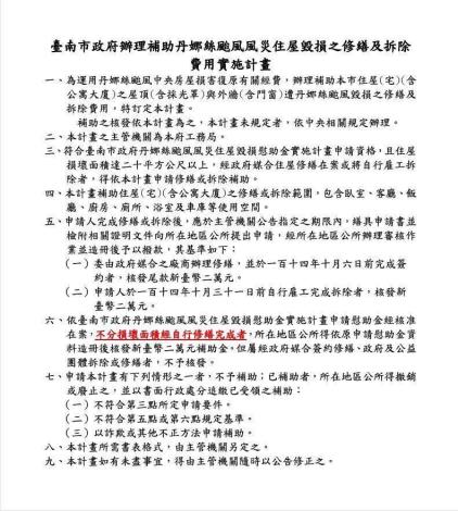
* 可申請對象一、符合「家園復原慰助金」核定資格之災戶(不分屋損面積)二、已自行修繕完成即可申請* 排除對象一、曾由政府媒合簽約修繕者二、曾由政府或公益團體協助拆除或修繕者*受理期限至114年12月31日止
* 可申請對象
一、符合「家園復原慰助金」核定資格之災戶(不分屋損面積)
二、已自行修繕完成即可申請
* 排除對象
一、曾由政府媒合簽約修繕者
二、曾由政府或公益團體協助拆除或修繕者
*受理期限
至114年12月31日止